sletatspb.ru
sletatspb.ru

Tempus ai 前景 (99) 사진

这家消费者数据平台虽小,但排名世界第三- by 徐老猫- 老猫美股研究

Tempus AI 深度解析:2025年营收翻倍,EBITDA转正曙光?

最勁飆升36%!多隻AI應用軟件股業績與股價齊飛還有哪些股票值得期待?

Tempus AI年涨幅超100%,背后的技术驱动力是什么?_搜狐网

財報前瞻| Tempus AI Q4營收預增35%!木頭姐與佩洛西的「心頭好」能否續寫輝煌? - 老虎證券

Why Tempus AI Stock Is Up 87% In 2025 | TIKR.com

AI医疗新巨头?深入解析Tempus AI (TEM) 的崛起与风险!

TEM股票预测及目标价格预测| Tempus AI Inc分析师股票价格

过去,我和我的同事有一个很引以为傲的能力。 比如,我们可以一个星期啃一本500页的书,然后结合我投资理财的经验,内化后总结精华给你们知道。 现在AI来了,它说它10秒就能做到。  再比如,我们以前需要提前一个月计划的SOCIAL MEDIA CONTENT CALENDAR。 只要你说清楚要求 ...

2034 年诊断市场规模、份额和增长报告中的人工智能

Tempus AI (TEM) 股票深度分析| 值得马来西亚投资者关注的AI医疗股?

Tempus AI股价上涨超过13%,因FDA批准心脏成像技术升级,为新的增长机会铺平道路

內部人士最近一直在出售Tempus AI, Inc.(納斯達克股票代碼:TEM)的股票,但仍然持有大量股份;上週股價下跌11%並不理想

最勁飆升36%!多隻AI應用軟件股業績與股價齊飛還有哪些股票值得期待?

Tempus AI(TEM):裴洛西也看好的人工智慧驅動醫療AI 公司是在做甚麼?-口袋學堂

我們普通投資者,如何判斷一家小型的人工智能(AI)公司是否具備巨大的潛力?一個非常簡單和直接的方式就是看該公司是否能夠吸引大型AI 公司的興趣和資金。就在上周,醫療AI公司Tempus AI Inc(NASDAQ:TEM)成功上市,而且該公司此前已經獲得來自谷歌的投資。 說起AI,谷歌  ...

我們普通投資者,如何判斷一家小型的人工智能(AI)公司是否具備巨大的潛力?一個非常簡單和直接的方式就是看該公司是否能夠吸引大型AI 公司的興趣和資金。就在上周,醫療AI公司Tempus AI Inc(NASDAQ:TEM)成功上市,而且該公司此前已經獲得來自谷歌的投資。 說起AI,谷歌  ...

Cathie Wood 评出的五大具有重大上涨潜力的人工智能和机器人股票| TIKR.com

深度求索|震散股王Nvidia的中國AI公司Deepseek是什麼背景? - Finance730

Tempus AI, Inc. (TEM) 股價、新聞、報價和記錄- Yahoo 財經

VIP机会日报】AI板块持续活跃,医疗方向表现突出,栏目精选行业研报提及多家公司涨停

Technical Analysis – 11 August 2025 • KGI Singapore Research

AI股票推荐】美股市场上的AI软件股

財富必修課》AI長期經濟價值將遠超資本支出「這些原因」使科技股估值仍合理| 信傳媒

Tempus AI(TEM):國會女股神裴洛西加持醫療AI股,一天飆漲35%,有- PressPlay

TEM:AI+医疗,木头姐与国会山第一股神同押TempusAI_老虎社区_美港股上老虎- 老虎社区

Tempus AI 豪掷3 亿美元收购Ambry Genetics,AI 精准医疗新机遇还是财务风险? - moomoo 社区

探索25 个你绝对不会相信的AI 趣闻

華為最新發佈!最火賽道,又迎重磅| 科技| 鉅亨號| Anue鉅亨

Tempus AI:这只南希-佩洛西股票自2024 年上市以来上涨了100 | TIKR.com

资本风云|花2.5亿买利润500万的公司,“风口猎手”晶泰科技打什么算盘?

AI应用的“妖风”还能吹多久?-虎嗅网

TEM:AI+医疗,木头姐与国会山第一股神同押TempusAI_老虎社区_美港股上老虎- 老虎社区

Tempus AI(TEM)股票股价_股价行情_讨论_资讯_财报_数据报告- 雪球

在投资Tempus之前你需要看完这期视频! Tempus AI 25Q1财报如何解读? | TEM | AI

深度求索|震散股王Nvidia的中國AI公司Deepseek是什麼背景? - Finance730

重磅!Tempus AI 发布 Xm 检测,或彻底改变癌症治疗方式?

Tempus AI(TEM) ~精準醫療和大數據分析

木头姐2700万精准抄底TEM! - 知乎

VIP机会日报】AI板块持续活跃,医疗方向表现突出,栏目精选行业研报提及多家公司涨停

这家消费者数据平台虽小,但排名世界第三- by 徐老猫- 老猫美股研究

美股分析女股神佩洛西新开仓一只AI股TEM - 美股投资网

TEM /Tempus AI前景如何/为何木头姐佩洛西大量买入AI医疗是未来发展趋势- YouTube

我們普通投資者,如何判斷一家小型的人工智能(AI)公司是否具備巨大的潛力?一個非常簡單和直接的方式就是看該公司是否能夠吸引大型AI 公司的興趣和資金。就在上周,醫療AI公司Tempus AI Inc(NASDAQ:TEM)成功上市,而且該公司此前已經獲得來自谷歌的投資。 說起AI,谷歌  ...

摩根大通下調Tempus AI 評級:估值過高還是市場機會?投資者如何應對?

VIP机会日报】AI板块持续活跃,医疗方向表现突出,栏目精选行业研报提及多家公司涨停

Tempus AI年涨幅超100%,背后的技术驱动力是什么?_搜狐网

美國AI股:台積電是算力需求的最終贏家?

Starcoin2.0 | Tempus:探索TurboSTM的前景| by Starcoin中文| Medium

我們普通投資者,如何判斷一家小型的人工智能(AI)公司是否具備巨大的潛力?一個非常簡單和直接的方式就是看該公司是否能夠吸引大型AI 公司的興趣和資金。就在上周,醫療AI公司Tempus AI Inc(NASDAQ:TEM)成功上市,而且該公司此前已經獲得來自谷歌的投資。 說起AI,谷歌  ...

Tempus AI:这只南希-佩洛西股票自2024 年上市以来上涨了100 | TIKR.com

解码医疗数据及AI的核心逻辑一脉阳光是否可以讲好中国Tempus AI的故事?-PG电子集团

我們普通投資者,如何判斷一家小型的人工智能(AI)公司是否具備巨大的潛力?一個非常簡單和直接的方式就是看該公司是否能夠吸引大型AI 公司的興趣和資金。就在上周,醫療AI公司Tempus AI Inc(NASDAQ:TEM)成功上市,而且該公司此前已經獲得來自谷歌的投資。 說起AI,谷歌  ...

美国国会山「股神」大举押注AI,新宠Tempus AI是何方神圣? | Investing.com

TEM:AI+医疗,木头姐与国会山第一股神同押TempusAI_老虎社区_美港股上老虎- 老虎社区

Tempus AI(TEM) ~精準醫療和大數據分析

Tempus AI 股票因一份利空报告暴跌19%。TEM 股票还能恢复吗? | TIKR.com

做空报告之后Tempus(TEM)的水越来越深 AI医疗双热点加持投资前景如何?(美股天天说20250603)

揭露國會女股神裴洛西最新交易!出清輝達丶蘋果,購入看漲期權,Tempus AI 聞訊漲超30%

特朗普的第一周;中国大模型震惊硅谷;加州新火情致数万民众撤离;OpenAI创始成员给智能体“泼冷水”;特斯拉、微软、Meta财报来袭| 一周国际财经|

Tempus AI 财报深度解析:成本上升与市场前景,投资机会还是风险? - moomoo 社区

顶级机构Q1美股持仓公开!AI软件股操作分化,科技巨头遭减持,中概、黄金为加仓之选

Tempus(TEM):AI醫療數據高速擴張,營運效率顯著提升,有望轉虧為盈- PressPlay

Tempus AI 股價上漲32% 推出個人健康應用程式

木头姐2700万精准抄底TEM! - 知乎

我們普通投資者,如何判斷一家小型的人工智能(AI)公司是否具備巨大的潛力?一個非常簡單和直接的方式就是看該公司是否能夠吸引大型AI 公司的興趣和資金。就在上周,醫療AI公司Tempus AI Inc(NASDAQ:TEM)成功上市,而且該公司此前已經獲得來自谷歌的投資。 說起AI,谷歌  ...

TEM:AI+医疗,木头姐与国会山第一股神同押TempusAI_老虎社区_美港股上老虎- 老虎社区

摩根大通下調Tempus AI 評級:估值過高還是市場機會?投資者如何應對?

AI新工业革命:解码未来五年最具颠覆性的六大万亿级风口_人工智能_2501_91516851-DeepSeek技术社区

木头姐、佩洛西联手押注!Tempus AI值得吗? Tempus AI是一家医疗保健技术公司,过去发展迅速,最近一个季度也是如此。今年余下时间前景 良好,盈利能力也在提升—...

TEM:AI+医疗,木头姐与国会山第一股神同押TempusAI_老虎社区_美港股上老虎- 老虎社区

复盘2024 年美股最重要的Alpha 机会之一——AI 软件| RockFlow

Tempus:拉了- 小桔灯网- IIVD.NET

Tempus AI(TEM) ~精準醫療和大數據分析

AI代理、物理AI受矚目法人建議布局科技基金| 蕃新聞

我們普通投資者,如何判斷一家小型的人工智能(AI)公司是否具備巨大的潛力?一個非常簡單和直接的方式就是看該公司是否能夠吸引大型AI 公司的興趣和資金。就在上周,醫療AI公司Tempus AI Inc(NASDAQ:TEM)成功上市,而且該公司此前已經獲得來自谷歌的投資。 說起AI,谷歌  ...

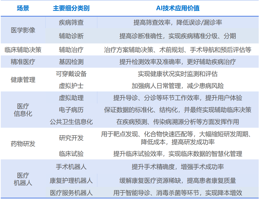
AI第一大应用:AI医疗--产业全解析(附细分龙头)丨AgeClub

Tempus AI #TEM 的做空報告- 大叔美股筆記Uncle Stock Notes

Tempus AI 前景| 香港AI工具平台

TEM:AI+医疗,木头姐与国会山第一股神同押TempusAI_老虎社区_美港股上老虎- 老虎社区

透徹分析:Tempus AI (TEM) 股票值得買入嗎?

Tempus AI 股票因一份利空报告暴跌19%。TEM 股票还能恢复吗? | TIKR.com

人工智能医疗技术可能是下一个大事件。以下是原因- moomoo 社区

你的日常規劃還在用多個App 切換嗎?試試Tempus 這款專業級工具完美整合了任務管理、時間線與專注計時器,並透過強大

木頭姊狂掃輝達,押注AI醫療20年大趨勢、投資人可跟進布局這檔ETF - 理財周刊

TEM股票预测及目标价格预测| Tempus AI Inc分析师股票价格

高盛中国AI医疗指数里的新叙事- 维科号

Tempus:拉了- 小桔灯网- IIVD.NET

JC - 女股神裴洛希出手買入AI 醫療公司Tempus AI(TEM),大漲23%!!  國會女股神裴洛希最新買入標的:包括Alphabet、Amazon 的看漲期權,同時也賣出了

6个高增长的AI库存引起了华尔街精英的注意- Dataconomy CN

AI应用的“落地”还要等多久?|人民网|易点天下|引力传媒|天龙集团|蓝色光标_新浪新闻

Tempus AI是下一只10倍股吗?佩洛西和木头姐为什么看好他?Tempus AI业务拆解 | 竞争分析 | 发展前景 | TEM

TEM股票预测及目标价格预测| Tempus AI Inc分析师股票价格

2025海外AI初创公司基础设施、数据服务及AI应用公司分析报告| PDF

特朗普的第一周;中国大模型震惊硅谷;加州新火情致数万民众撤离;OpenAI创始成员给智能体“泼冷水”;特斯拉、微软、Meta财报来袭| 一周国际财经|

Tempus AI被“国会山股神”瞄准后暴涨35%!还有哪些“AI+医疗”股票值得留意?

Tempus AI (TEM) 深度分析:AI 精准医疗的明日之星,还是下一个泡沫? 今天我们来聊一家最近在美股市场很火的公司,代码是TEM,全名叫

AI终极投资指南:把握下一代技术市场的机遇、风险和策略

19 февраль 0 0
2023 copyright text.